最近的

généralités sur les fonctions exercices

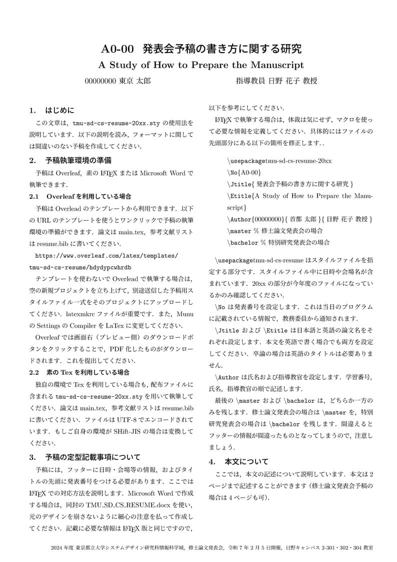
学務の方が用意してくれたテンプレートをOverleaf上で使えるようにした物です。CompilerをLatexにして使用して下さい。

A template for a master thesis at Faculdade de Ciências da Universidade de Lisboa, particularly suitable for MAEG students.

Résumé template for the Department of Information Science, Faculty of Systems Design, Tokyo Metropolitan University.

Plantilla base para una tesis de pregrado en Ing. Civil

Modelo de Lista de Exercícios com gabarito ao final, utilizando a classe exam. Vem configurado para o Ensino Superior, mas se adapta automaticamente para ser utilizado no Ensino fundamental ou médio (basta comentar a linha indicada no arquivo InfGerais).

Simple QCM template

This is a changed file of xepersian-thesis to use for the Institute for Advanced Studies in Basic Sciences (IASBS) MSc and PhD thesis

山中 卓 (KEK、元大阪大学)が作成された科研費LaTeXを、坂東 慶太 (名古屋学院大学) が了承を得てテンプレート登録しています。 詳細はこちら↓をご確認ください。 http://osksn2.hep.sci.osaka-u.ac.jp/~taku/kakenhiLaTeX/
相关标签
- Portuguese
- Handout
- Bosnian
- TikZ
- Math
- References
- Legal
- University
- Fonts
- Algorithm
- Biber
- BibLaTeX
- Tables
- Czech
- Dynamic Figures
- Quiz, Test, Exam
- Conference Paper
- Conference Presentation
- Electronics
- Tutorial
- Physics
- Source Code Listing
- Swedish
- French
- Portuguese (Brazilian)
- Greek
- Springer
- Getting Started
- Research Diary
- Cover Letter
- Essay
- Exam
- Chess
- Title Page
- Elsevier
- Poem
- Spanish
- German
- Radboud University
- LuaLaTeX
- Brochure
- Université d'Avignon
- Newsletters
- Posters
- Instituto de Matemática, Estatística e Ciência da Computação (IME-USP)
- Calendars
- CVs and résumés
- Formal letters
- Assignments
- Instituto Federal de Educação Ciência e Tecnologia (IFCE)
- Korean
- Norwegian
- Polish
- Finnish
- Tampere University of Technology (TUT)
- Beamer
- SENAC
- XeLaTeX
- Arabic
- University of Sarajevo
- Bahasa Malaysia (Malay)
- Charts
- Grant Application
- Two-column
- Romanian
- University of Copenhagen
- Universidad Nacional Autónoma de México
- Peking University
- Universidad de Costa Rica
- Theses
- Books
- Presentations
- Reports
- Japanese
- Universidade Tecnológica Federal do Paraná (UTFPR)
- IEEE (all)
- IEEE Community Templates and Examples
- Cologne University of Applied Sciences (Fachhochschule Köln)
- Kyushu University
- Chemistry
- Slovenian
- Federal University of Bahia
- University of Tokyo
- Universidade Federal do Rio Grande do Sul
- Vietnamese
- Sanskrit
- Hindi
- Chinese
- Thai
- Universidade de Lisboa
- Pontifícia Universidade Católica de Minas Gerais (PUC)
- Universidade de São Paulo
- Universidade Estadual Paulista (UNESP)
- Catalan
- Kiel University of Applied Sciences
- University of Porto
- Cardiff University
- Hebrew
- Tel Aviv University
- Business Cards
- Universidad Nacional de Asunción
- Universitat Rovira i Virgili
- Pontificia Universidad Católica de Chile
- Meeting Minutes
- Russian
- Moscow Aviation Institute
- Research Proposal
- Universidad Tecnológica de Bolívar
- Technische Universität Berlin
- Universidad de Santiago de Chile
- PSTricks
- Lecture Notes
- Aalborg University
- Dutch
- Ben-Gurion University of the Negev
- Technical Manual
- Cheat sheet
- University of Amsterdam
- Instituto Superior de Engenharia de Lisboa (ISEL)
- Université de Sherbrooke
- Revista Iberoamericana de Automática e Informática Industrial
- KTH Royal Institute of Technology
- Sapienza - Università di Roma
- Universidade de Caxias do Sul
- Business Proposal
- Universidade do Estado do Rio de Janeiro
- Icelandic
- Universidade Federal de Ouro Preto
- Astronomy & Astrophysics
- Masaryk University
- abnTeX
- Lund University
- Universidad Autónoma de Yucatán
- Markup
- Katholieke Universiteit Leuven (KU Leuven)
- Universidade Federal Rural de Pernambuco
- Welsh
- Humanities
- Centro Brasileiro de Pesquisas Físicas
- Universidad de Sevilla
- Bahasa Indonesia
- Eskişehir Osmangazi University
- Universidade Estadual de Feira de Santana
- Turkish
- Universidade Federal de Santa Catarina
- Tecnológico Nacional de México
- Flash Cards
- American Psychological Association
- Universidade Federal de Goiás
- Dictionary
- University of Ljubljana
- Instituto Superior de Engenharia do Porto
- Linköpings Universitet
- University of Banja Luka
- Ukrainian
- Fachhochschule der Wirtschaft
- Observatório Nacional
- Universidade de Fortaleza
- Université Laval
- Cookbook/Recipe
- Universidade do Vale do Rio dos Sinos
- Kocaeli Üniversitesi
- Universidad Católica San Pablo
- Universidad Nacional de Colombia (UNAL)
- Universidad de Chile
- Universidade de Brasília (UnB)
- Unidad de Formación Masiva
- Universidad Tecnológica Nacional
- University of Ghent (Universiteit Gent)
- Universidade Federal do Rio de Janeiro
- Tsinghua University
- Chicago
- Universidade Federal da Paraíba (UFPB)
- Politecnico di Milano
- University of Applied Sciences Upper Austria (FH Oberösterreich)
- IES San Mateo
- Universidade Federal do Rio Grande do Norte (UFRN)
- Slovak
- INSA
- Universidad La Salle (Mexico)
- Universidade Federal de Santa Maria
- Senter for klinisk dokumentasjon og evaluering (SKDE)
- Universidad Zaragoza
- Universidade Paulista
- Universidade Federal do Piauí (UFPI)
- Faculdade do Piauí (FAPI)
- Letter
- Medical University of Vienna
- Centro Federal de Educação Tecnológica de Minas Gerais (CEFET-MG)
- Universidade Federal do Triângulo Mineiro
- Fundação de Amparo à pesquisa do Estado de São Paulo (FAPESP)
- Hungarian
- Italian
- Music
- University of Iceland
- Beijing University of Chemical Technology
- Guangdong University of Technology
- Universidade do Minho
- Ludwig Maximilian University of Munich
- Fachhochschule St. Pölten (St. Pölten University of Applied Sciences)
- Instituto Nacional de Pesquisas Espaciais
- Sistema Nacional de Computación de Alto Desempeño (SNCAD)
- University of Shanghai for Science and Technology (USST)
- University of Seoul
- Universidade Federal de Uberlândia (UFU)
- Univerzita Palackého v Olomouci (Palacký University Olomouc)
- Eindhoven University of Technology (TU/e)
- Universidade Estadual de Campinas (UNICAMP)
- Instituto Politécnico de Bragança (IPB)
- Escuela Politécnica Nacional
- Universidade Federal de Lavras
- Timetable
- TU Dresden
- CECyTE
- Xi'an Jiaotong University
- University of Electronic Science and Technology of China
- Heilig Hart van Maria, Berlaar
- Czech Technical University in Prague
- Instituto Federal de Educação, Ciência e Tecnologia da Bahia
- Otto-von-Guericke-Universität Magdeburg
- Universidad Autónoma de Nuevo León
- Universidade de Pernambuco (UPE)
- Universidade Federal de Juiz de Fora
- Universidade Federal de Minas Gerais (UFMG)
- Farsi (Persian)
- Northwestern Polytechnical University, China (西北工业大学)
- University of Science and Technology of China (USTC)
- Universidad Autónoma de San Luis Potosí (UASLP)
- Universidad Autónoma de Chile
- Universidad Politécnica de Puebla
- SGH Warsaw School of Economics
- Harbin Institute of Technology
- Università degli studi di Napoli Federico II
- Aalto University
- Universidade Federal do Pará (UFPA)
- Universidade Federal de Alagoas (UFAL)
- Universidad de Guadalajara
- Politecnico di Torino
- Ritsumeikan University
- Games
- Iran University of Science and Technology (IUST)
- University of Passau
- Università di Pisa
- Universidade da Coruña (UDC)
- University of Athens
- Universidade Estadual de Santa Cruz
- University of Vienna
- Universidade da Beira Interior (UBI)
- Contract
- National University of Mongolia
- Universidad Andres Bello
- Universidad de Córdoba
- Preprints
- Université de Lorraine
- Instituto Tecnológico Vale
- Universidad Simón Bolívar
- Universidad de Oviedo
- Instituto Modal
- UPV/EHU
- Universidad de Cádiz
- FH Aachen
- Universidad Industrial de Santander (UIS)
- University of Innsbruck
- Universitat de Lleida
- Instituto Federal de São Paulo
- Universidad de Extremadura
- TU Darmstadt
- Universidad Católica Boliviana "San Pablo"
- Universidad Cooperativa de Colombia
- Universidad de Ingeniería y Tecnología
- Universita' degli Studi di Messina
- Luleå University of Technology
- Università degli Studi di Trento
- Teaching Plan & Syllabus
- Universidad de Tarapaca
- Instituto Tecnológico de Buenos Aires
- Software Engineering
- ShanghaiTech University
- Universidade Federal do Ceará
- Universidade Federal de Pernambuco (UFPE)
- Universidad del Valle de Guatemala
- Augsburg University
- Instituto Tecnológico de Tuxtla Gutiérrez
- Università degli Studi del Sannio
- Žilinská univerzita v Žiline
- Instituto Tecnológico Autónomo de México
- Universidad Católica de la Santísima Concepción
- Universidad Nacional de San Agustín
- Technical University of Munich
- Universidade Federal do ABC
- Universidade de Trás-os-Montes e Alto Douro
- Pontifícia Universidade Católica do Rio de Janeiro
- Chalmers University of Technology
- Universidade Estadual da Região Tocantina do Maranhão
- Shanghai University of International Business and Economics
- Universidad Complutense de Madrid
- Centro Universitário da Grande Dourados
- Universidade Estadual do Ceará
- Université Paul Valéry Montpellier 3
- Beijing University of Posts and Telecommunications
- University of Würzburg
- Université de Neuchâtel
- University of the Balearic Islands
- Universidad de Alicante
- Universidad Nacional del Callao
- Ho Chi Minh City University of Technology
- Friedrich-Alexander University Erlangen-Nürnberg
- Alexandru Ioan Cuza University
- Fudan University
- Universidad de Murcia
- Westfälische Hochschule
- Memo
- Sveučilište u Rijeci (University of Rijeka)
- Escola Tècnica Superior d’Enginyeria Industrial de Barcelona
- Institución Universitaria Antonio José Camacho
- University of Oslo
- Universidad del Valle
- Carmelcollege Emmen
- Norwegian School of Economics
- Huazhong University of Science and Technology
- Universidad Autónoma de Ciudad Juárez
- Universidad de Castilla - La Mancha
- Universidad Distrital Francisco José de Caldas
- Beijing Institute of Technology
- Universitas Indonesia
- Erciyes University
- Université du Québec à Montréal
- Instituto Federal de Educação, Ciência e Tecnologia do Espírito Santo (IFES)
- Universidade Federal de Mato Grosso
- Aix-Marseille Université
- Universität Rostock
- Gwangju Institute of Science and Technology
- Zhejiang University
- Lanzhou University
- Kookmin University
- Universidade Federal do Paraná
- École de Commerce et École de Culture générale de Martigny
- Latvian
- ENS Paris Saclay
- Mongolian
- Czech University of Life Sciences
- University of L'Aquila
- HTL Pinkafeld
- University of Economics, Prague
- Aristotle University of Thessaloniki
- Nanjing University of Posts and Telecommunications
- École Centrale de Lyon
- Universidade Federal dos Vales do Jequitinhonha e Mucuri
- National Taiwan University of Science and Technology
- City University of Hong Kong
- Hochschule Furtwangen University
- Brno University of Technology
- Universität Duisburg-Essen
- Instituto Nacional de Telecomunicações (INATEL)
- University of Cuenca
- Universidad de las Fuerzas Armadas ESPE
- Universitat Politècnica de València
- Akdeniz University
- Universidad Católica del Norte en Antofagasta
- Universidad Tecnológica de Pereira
- University of Information Technology (Vietnam)
- Universidad de Concepción
- Universidad Internacional de la Rioja
- University of Bremen
- Shanghai Jiao Tong University
- Hochschule Darmstadt
- TOBB University of Economics & Tchnology
- Universidad Nacional De San Cristóbal de Huamanga
- Marmara University
- Warsaw University of Technology
- Peter the Great St.Petersburg Polytechnic University
- Universidad Autónoma de Zacatecas
- Norwegian University of Science and Technology
- Poznán University of Economics and Business
- ARPA-FVG
- Uniwersytet Pedagogiczny
- ENET'Com
- Pontifical Catholic University of São Paulo
- Universidad Nacional del Altiplano
- Universidade Federal de São Paulo
- Universidad Central de Venezuela
- ICONTEC
- Instituto Plurilingüe Rosalia de Castro
- University of Málaga
- BibTeX
- Cyprus University of Technology
- Fatih Sultan Mehmet Foundation University
- Xiamen University
- Wuhan University
- Karlsruhe Institute of Technology
- Chulalongkorn University
- Univerza v Mariboru
- Universidade da Coruña
- Open University of Israel
- Tokyo Metropolitan University
- Instituto Tecnológico de Morelia
- University of West Attica
- Mid Sweden University
- University of Chinese Academy of Sciences
- Jagiellonian University
- Centro Federal de Educação Tecnológica de Rio de Janeiro (CEFET-RJ)
- Pontificia Universidad Católica del Perú
- Erciyes University
- Eötvös Loránd University
- Universidade Estadual de Londrina
- National Taiwan University
- Taras Shevchenko National University of Kyiv
- Universidad Nacional de Ingeniería
- Nankai University
- TU Dortmund
- Poznan University of Technology
- Università della Calabria
- Hakim Sabzevari University
- Università di Padova
- Shanghai University of Finance and Economics
- Posters without Logos
- Politehnica University of Bucharest
- Universidade Federal de Pelotas
- Mälardalen University
- Universidad Internacional de Valencia
- Universidade Federal do Amazonas
- Institut de physique du globe de Paris
- Universidade Federal do Maranhão
- Albert-Ludwigs-Universität Freiburg
- Yıldız Teknik Üniversitesi
- Renmin University of China
- Universidad Nacional Pedro Ruiz Gallo
- Amharic
- Tallinn University of Technology
- Soochow University
- National Sun Yat-sen University
- Hong Kong University
- Universidad Central del Ecuador
- Univerzita Hradec Králové
- Hochschule Heilbronn
- Basque
- LUT University
- Universidad Politécnica de Madrid
- Datasheet
- University of Patras
- University of Tsukuba
- Project Plan
- University of Warsaw
- International Hellenic University
- Saarland University
- Instituto Politécnico Nacional
- Chinese Southern University
- Pontificia Universida Javeriana
- Instituto de Pesquisas Tecnológicas (IPT)
- University of Thessaly
- Abstract Booklet
- Université de Lille
- Chinese University of Hong Kong
- Universidad Técnica Particular de Loja
- Universidad de La Laguna
- Hanoi University of Science and Technology
- Sofia University
- Bulgarian
- Instituto Federal do Pará
- ITMO University
- UNIVERSIDADE ESTADUAL VALE DO ACARAÚ
- Seoul National University
- Universidade Federal do Recôncavo da Bahia
- Jinan University
- National Tsing Hua University
- Jiangxi Normal University
- Universidad ECCI
- Universidad Nacional de Moquegua
- National Cheng Kung University
- Université de Mons
- University of Djelfa
- Université Paris Cité
- Burmese
- Université libre de Bruxelles (ULB)
- Galician
- Journal articles
- Bibliographies
- 2025 Conference
- 2026 Conference