Discover a wide range of academic journal LaTeX templates for articles and papers which automatically format your manuscripts in the style required for submission to that journal.
最近的

Research Article Template for submission to the journal Cyborg and Bionic Systems

For more information: http://journals.tubitak.gov.tr/physics The Turkish Journal of Physics is published electronically 6 times a year by the Scientific and Technological Research Council of Turkey (TÜBİTAK).

Template for the PERI - Journal of Philosophy (ISSN 2175-1811). More information: http://www.nexos.ufsc.br/index.php/peri/about/editorialPolicies#custom-2

A LaTeX template for the journal Environmetrics

This LaTeX style will be used for PVLDB (Proceedings of the VLDB Endowment) papers from Volume 14 onwards.

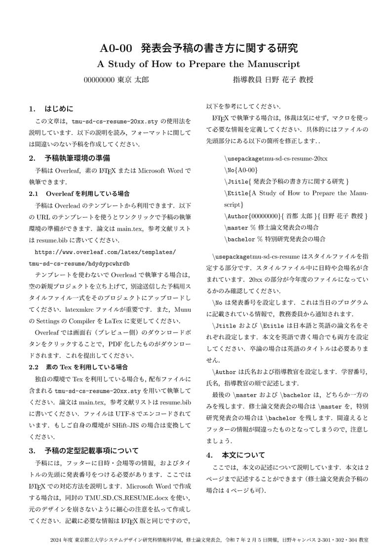
Résumé template for the Department of Information Science, Faculty of Systems Design, Tokyo Metropolitan University.

Exported from https://www.ctan.org/pkg/dccpaper

Japanese template for IEICE journals, technical reports (ieicej v3.2)

Template to help the authors to produce articles to "Revista Pesquisa Operacional"