Overleaf 模板库LaTeX 模板 — Recent
适用于期刊文章、学术论文、简历、演示文稿等的 LaTeX 模板。

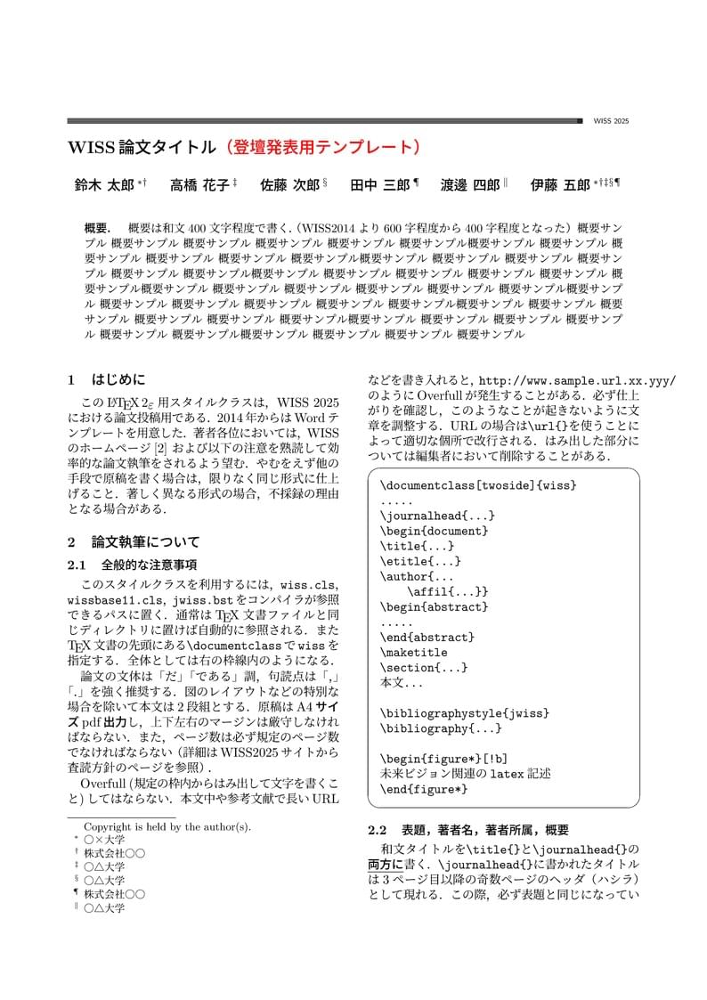
WISS2025の登壇発表用のテンプレートです。 This Project is template for oral presentations at WISS2025. The official conference website for this year is currently under construction.

for jSEDI submission, a community-driven, Diamond Open Access journal publishing peer-reviewed research deep Earth And planets

National Sun Yat-sen University (NSYSU) Thesis LaTeX Template contact: donydarmawanputra@gmail.com hasanalbinsaid@hotmail.com

The BHCexam document class attempts to make it easy for even a LaTeX novice to prepare exams. Especially designed for math teachers in China.

(GL) Modelo de Tese Doutoral da Universidade de Vigo seguindo as normas de estilo para a presentación de teses de doutoramento da Escola Internacional de Doutoramento da Universidade de Vigo (EIDO): https://www.uvigo.gal/sites/uvigo.gal/files/contents/paragraph-file/2019-03/Normas_de_estilo_tese_gl.pdf (EN) Doctoral Thesis Template of the University of Vigo following the stylesheet for the presentation of doctoral theses of the International Doctoral School of the University of Vigo (EIDO): https://www.uvigo.gal/sites/uvigo.gal/files/contents/paragraph-file/2019-03/Normas_de_estilo_tese_en.pdf (GL) Tamén dispoñible en: https://gitlab.com/josegn/modelo_tese_uvigo_latex (EN) Also available at: https://gitlab.com/josegn/modelo_tese_uvigo_latex

Official Thesis/ Dissertation Template

Modelo padrão para a submissão de Resumos (trabalhos do WMMA, destinados à divulgação de pesquisas em andamento e/ou com resultados finais de pesquisadores, doutorandos, mestrandos e alunos de Iniciação Científica) para o Workshop de Matemática e Matemática Aplicada (WMMA), de 22 a 24 outubro de 2025, Minas Gerais, MG, Brasil. (https://dmm.ufla.br/wmma/xwmma/)

Template para Teses/Dissertações/Projetos corrigido de acordo com as exigências do Repositório Institucional da UFMG. Template usado como base: https://www.fisica.ufmg.br/posgraduacao/template-para-teses-dissertacoes/

Plantilla LaTeX en estilo oficial para Trabajos Fin de Grado (TFG) y Máster (TFM) de la Escuela de Ingeniería Industrial (EEI) de la Universidad de Vigo, España. This is an official-style LaTeX template for Final Degree Projects (TFG) and Master's Theses (TFM) at the Industrial Engineering School (EEI) of the University of Vigo, Spain. WEB: eei.uvigo.es/es/escuela/normativa-procedimientos-y-formularios/trabajo-fin-de-grado