Overleaf 模板库LaTeX 模板 — Recent
适用于期刊文章、学术论文、简历、演示文稿等的 LaTeX 模板。

This project provides a template for creating a thesis that complies with the presentation standards of the École des Hautes Études en Sciences Sociales (EHESS). Modèle de thèse conforme aux normes de présentation de l'École des Hautes Études en Sciences Sociales (EHESS).

A fork of Gemini beamer poster theme with the University's core colour palette. Includes the University of Oxford's logo. See https://github.com/anishathalye/gemini for the original. This is an unofficial version and is not officially affiliated in any way with Oxford University.

This version of the Gemini LaTeX beamerposter theme, adapted for Ludwig Maximilian University of Munich (LMU Munich), is an unofficial modification and not endorsed by or affiliated with LMU Munich. It has been created to assist students, faculty, and researchers in creating presentations that align with the visual identity of LMU Munich. Users should ensure compliance with LMU Munich's branding guidelines when using this theme. The creators of this theme are not responsible for any misuse or violations of LMU Munich's branding policies.

把路何求大佬做的宁波大学毕业论文latex文稿移植到了oeverleaf一份,方便大家使用和预览效果 https://gitee.com/luheqiu/nbuthesis-eecs-latex

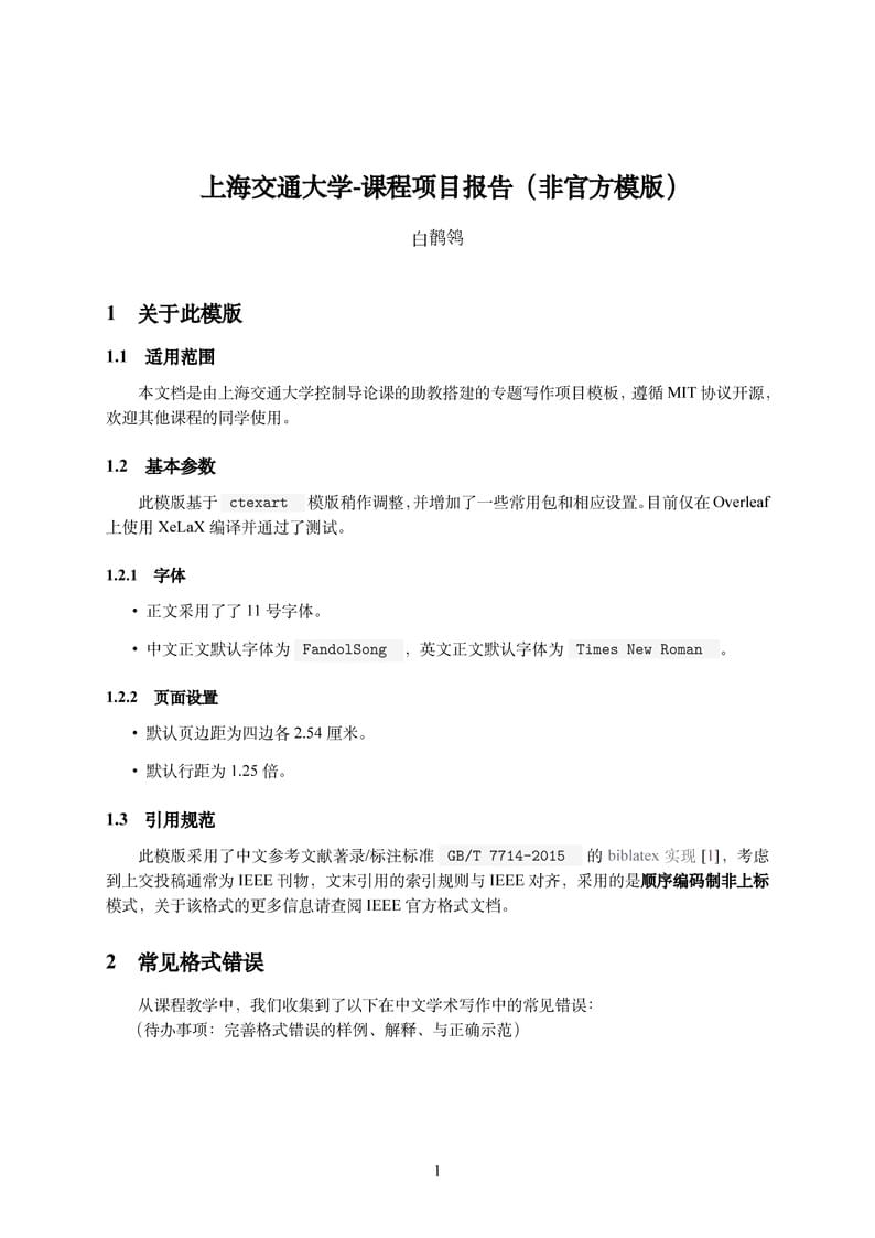
上海交通大学 非官方的日常课程报告模版(Beta)

MS Thesis Format for Indian Institute of Science Education and Research Bhopal (IISER Bhopal) BS-MS Students.

SJSUthesis is a LaTeX class created by David C. Anastasiu for master thesis authors from the College of Engineering at San Jose State University. It follows the current Graduate and Undergraduate Programs (GUP) thesis guidelines, currently found at https://sites.google.com/sjsu.edu/thesisdissertationguide2021-22/formatting-rules-and-guides and attempts to simplify the formatting of theses for students. Students should, however, read the current GUP requirements carefully and rectify any style discrepancies before submitting their thesis. Additionally, note that GUP is very strict on grammar and spelling mistakes.

非官方的四川大学实验报告,适用于生命科学学院的实验课程

Template para auxiliar aos alunos do IFSC - USP na confecção dos relatórios.