Overleaf 模板库LaTeX 模板 — Recent
适用于期刊文章、学术论文、简历、演示文稿等的 LaTeX 模板。

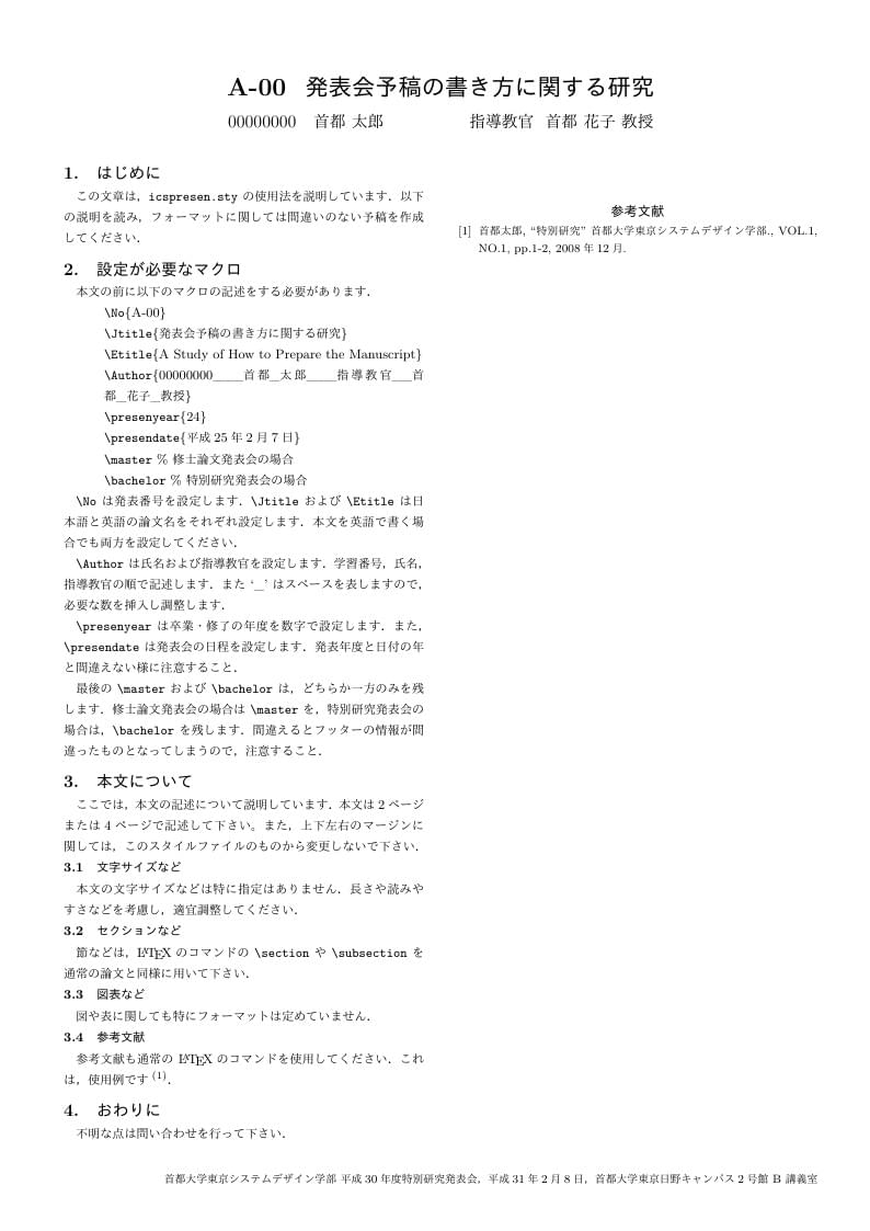
首都大学東京システムデザイン学部情報通信システムコース卒論用テンプレート Faculty of Tokyo System Design, Tokyo Metropolitan University Information and Communication System Course Graduation Template

Unofficial LaTeX template based on the official MS Word file produced by the ANR for the 2022-23 funding campaign.

Diese Postervorlage kann zur Erstellung von Konferenzpostern im A0-Format für Posterpräsentationen benutzt werden. Die Vorlage enthält beispielhafte Aufzählungen, Gleichungen, Abbildungen, Tabellen, Zitate, einen QR-Code zum direkten Online-Zugriff und ein kurzes Literaturverzeichnis. Die Vorlage wurde am Lehrstuhl für Elektromagnetische Verträglichkeit am Institut für Medizintechnik entwickelt.

This poster template can be used to prepare conference posters in A0 format for poster presentations. The template contains exemplary itemizations, equations, figures, tables, citations, a QR code for direct download and a short list of references. The template has been developed at the Chair for Electromagnetic Compatibility at the Institute of Medical Engineering.

50 quadratische Gleichungen werden automatisch erzeugt. So geht's: Wenn rechts die Vorschau erscheint, oben PDF anklicken. 50 quadratic equations will be created automatically. Please wait until you see the preview. Then click on PDF to save the file.

A template for instructors to create exams for Mathematics/Statistics classes.

Thesis template specifically for the wind power project management masters programme at Uppsala University Campus Gotland

Tema simples de apresentação Latex para UNB - Universidade de Brasília, derivado de outro template cujas informações estão abaixo. Name :: sthlm Beamer Theme HEAVILY based on the hsrmbeamer theme (Benjamin Weiss) Author :: Mark Hendry Olson (mark@hendryolson.com) Created :: 2013-07-31 Updated :: [[April]] 04, 2017 at 16:26:39 Version :: 2.0.2

This is a detailed template for paper submissions to CRoNe, Congress on Robotics and Neuroscience. CRoNe2018 is a focused, multidisciplinary event organized by the Innovation and Robotics Students group, being a meeting point for people from engineering, human and biological sciences for developing and understanding complex intelligent systems. The files contained here are based on the eLife template for journal submissions authored by Overleaf and eLife.