Overleaf 模板库LaTeX 模板和示例 — Recent
探索 LaTeX 模板和示例,以帮助完成从撰写期刊文章到使用特定 LaTeX 包的所有工作。

tạo bìa đơn giản

This is the fourth project in Calculus 2 at Fitchburg State. Spring 2017.

This is a document to practice tweaking a class file for the first time, using the example of setting up the possibility of changing the colour theme of the document. The github to go with it is: https://github.com/latex-ninja/colour-theme-changing-class-tutorial- It is a reference document for this blogpost.

Presentación para la universidad Nacional, colores oficiales y orientada a ingeniería (datos, algoritmos) por secciones

Letterhead template for the Instituto Nacional de Pesquisas Espaciais (INPE, or National Institute for Space Research) in Brazil.

A template for the B1 mini-project. Part of the Engineering Science degree at the University of Oxford.

Hypothetical uniform quantizer standalone class figure.

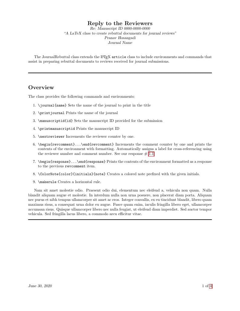
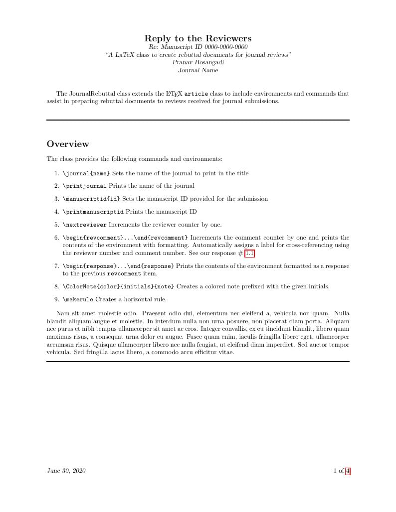
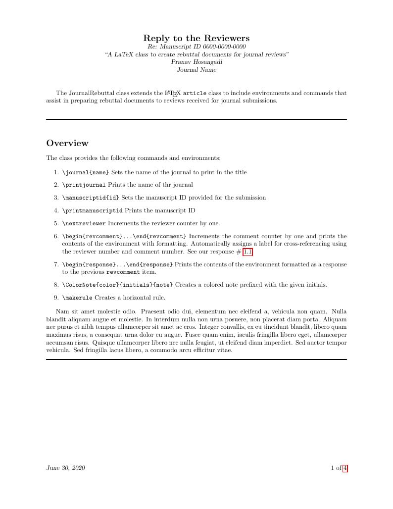
A template for writing rebuttal letters to reviews for journal submissions. Github repository: https://github.com/pranavh/JournalRebuttal_LaTeX/

Template for International Conference on Computational Intelligence and Data Science (ICCIDS 2018). This template was originally published on ShareLaTeX and subsequently moved to Overleaf in November 2019.