Overleaf 模板库LaTeX 模板和示例 — Recent
探索 LaTeX 模板和示例,以帮助完成从撰写期刊文章到使用特定 LaTeX 包的所有工作。

MS thesis template for the University of New Mexico, last updated in 2022.

A simple template for UofA engineering assignments and home-works. Contributions are much appreciated, in order to contribute to this project, head over to this repository: https://github.com/bshramin/uofa-eng-assignment

Simple Resumé template

Plantilla de prueba utilizada para somerter artículos de investigación a la revista BISTUA adscrita a la facultad de ciencias básicas de la Universidad de Pamplona

Simple template for lab report or project

This is the template for submissions of detailed abstracts to the 18th Australasian International Conference on Speech Science and Technology, hosted by the Australasian Speech Science and Technology Association (ASSTA) and the Australian National University in Canberra, Australia in December 2022. Detailed abstracts must have a maximum length of 1 page, including references. This template is current for SST2022; for any future SST conferences, please check the details provided by the organisers of that event. For more information, see www.sst2022.com and www.assta.org.

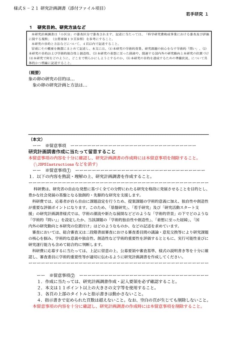
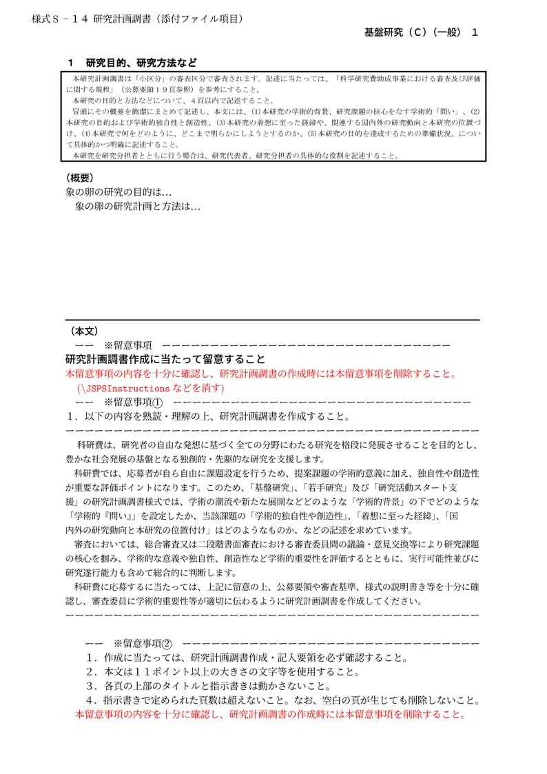
山中 卓 (大阪大学 大学院理学研究科 物理学専攻)先生が作成された科研費LaTeXを、坂東 慶太 (名古屋学院大学) が了承を得てテンプレート登録しています。 詳細はこちら↓をご確認ください。 http://osksn2.hep.sci.osaka-u.ac.jp/~taku/kakenhiLaTeX/

山中 卓 (大阪大学 大学院理学研究科 物理学専攻)先生が作成された科研費LaTeXを、坂東 慶太 (名古屋学院大学) が了承を得てテンプレート登録しています。 詳細はこちら↓をご確認ください。 http://osksn2.hep.sci.osaka-u.ac.jp/~taku/kakenhiLaTeX/

山中 卓 (大阪大学 大学院理学研究科 物理学専攻)先生が作成された科研費LaTeXを、坂東 慶太 (名古屋学院大学) が了承を得てテンプレート登録しています。 詳細はこちら↓をご確認ください。 http://osksn2.hep.sci.osaka-u.ac.jp/~taku/kakenhiLaTeX/